In questi giorni ho ricevuto un messaggio da un mio vecchio studente che mi ringraziava per avergli insegnato ad utilizzare un software di progettazione elettronica molto diffuso nelle aziende: Eagle.
L’ex studente, pur avendo una qualifica da elettricista sta svolgendo attività di progettazione di circuiti elettronici per l’automazione industriale.
Tutto ciò mi ha fatto riflettere sulla possibilità di offrire questa competenze agli attuali studenti delle classi 3 dei manutentori elettrici/elettronici, ho quindi realizzato nel fine settimana quattro lezioni (pillole didattiche) di introduzione all’uso di Eagle, le lezioni saranno tutte pubblicate in questa settimana.
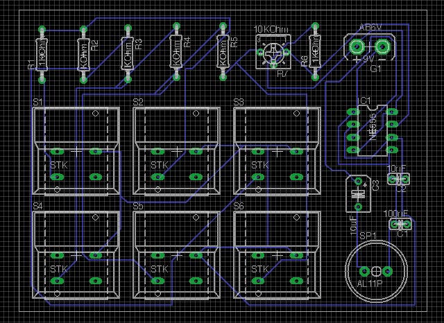
La realizzazione del circuito usato nelle 4 lezioni è puramente di esempio ed è volta all’utilizzo del programma. Il circuito necessita di ottimizzazione nei collegamenti, nella disposizione dei componenti e nella dimensione del PCB, tutto ciò sarà motivo di esercizio che sarà eseguito dagli studenti durante le esercitazioni di laboratorio.
In passato avevo segnalato su questo sito manuali gratuiti introduttivi di Eagle, ma desidero realizzarne uno che possa essere ben utilizzato all’interno di un laboratorio scolastico.
Eagle può essere prelevato direttamente dal sito http://www.cadsoft.de/

Dal menù in alto selezionate download

Il software è multipiattaforma, Windows, Linux, Mac OSX. In questo tutorial troverete immagini fatte da MacOS X, ma il funzionamento è identico per le altre piattaforme.

Scaricate ed installate.
Continua a leggere→